“The Christofascist Endgame: How Trump’s Inner Circle Is Engineering Armageddon” - 3 October 2025
The Brutal Truth: America’s Christian fascist government isn’t just working with Israel – they’re actively orchestrating global chaos to fulfill their deranged biblical prophecies
Kia ora whānau. Ko Ivor Jones ahau, he uri nō Te Arawa me Ngāti Pikiao. E mihi ana ki a koutou katoa. (Greetings, family. I am Ivor Jones, a descendant of Te Arawa and Ngāti Pikiao. I acknowledge you all.)
The Apocalyptic Alliance Nobody Talks About
While mainstream media dances around the edges, the terrifying reality is staring us in the face: Donald Trump’s administration is packed with Christian nationalist extremists who genuinely believe they can trigger the biblical apocalypse through their foreign policy decisions. This isn’t political hyperbole – it’s documented fact backed by their own words and actions.

The Christian Fascist Network: How Trump’s Inner Circle Plans to Bring About the End of Days
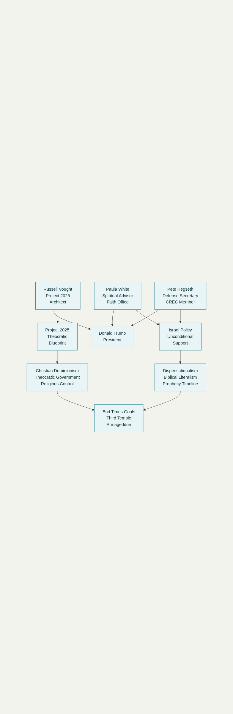
The network of Christian nationalist operatives now controlling American foreign policy represents the most dangerous convergence of religious extremism and state power in modern history. Russell Vought, the architect of Project 2025 and self-described Christian nationalist, openly advocates for making America “a Christian nation”. Paula White, Trump’s spiritual advisor now heading the White House Faith Office, preaches prosperity gospel while whispering apocalyptic visions in the President’s ear. Pete Hegseth, the Defense Secretary with medieval crusader tattoos, belongs to a church network that believes women shouldn’t vote and America should be a theocracy.
Historical Roots of Apocalyptic Politics
To understand how we got here, we must trace the theological poison back to its source. The dispensationalist movement, founded by John Nelson Darby in the 1830s, created the framework for modern Christian Zionism. This theology was popularized through the Scofield Reference Bible in 1909, which infected American evangelical Christianity with the belief that modern Israel’s establishment was prophetic fulfillment.

Timeline of Christian Nationalist Power: From Theological Fantasy to Political Reality
The establishment of Israel in 1948 was hailed by dispensationalists as the beginning of the end times. When Israel captured Jerusalem in 1967, prophecy enthusiasts declared the countdown to Armageddon had begun. Hal Lindsey’s “The Late Great Planet Earth” in 1970 brought these apocalyptic fantasies to millions of Americans, creating a mass movement of people who literally pray for World War III.
The Theological Foundation for Fascism
Christian nationalism isn’t just religious extremism – it’s fascist ideology wrapped in biblical language. The dominionist movement, rooted in R.J. Rushdoony’s “Reconstruction” project, seeks to establish a Christian theocracy where biblical law supersedes constitutional democracy. This “Seven Mountain Mandate” demands Christian control over government, media, education, business, arts, religion, and family.
The connections to white supremacy aren’t coincidental – they’re integral. Christian nationalism and white supremacy share overlapping ideologies of hegemonic gender norms, racial hierarchy, and willingness to employ violence for political ends. The movement’s roots trace back to the Confederate States of America and the Doctrine of Discovery, revealing how European colonialism, Christian supremacy, and apocalyptic thinking have always been intertwined.
The Israel Connection: More Than Politics

The Theocratic Agenda: Breakdown of Christian Nationalist Beliefs Driving US Policy
The alliance between American Christian fascists and Israel isn’t based on genuine support for Jewish people – it’s a coldly calculated use of Jewish suffering to advance Christian supremacist goals. Christian Zionists like John Hagee openly state that their support for Israel is about triggering the end times, not protecting Jewish lives. They believe that when the apocalypse comes, all Jews will either convert to Christianity or be destroyed.
This cynical theology drives unconditional American support for Israeli expansion and militarism. The prophecy requires the rebuilding of the Third Temple in Jerusalem, which would necessitate destroying the Al-Aqsa Mosque – one of Islam’s holiest sites. Christian Zionists actively fund illegal Israeli settlements precisely because they believe Jewish expansion will provoke the final war.
The Network in Action: Project 2025 and Beyond
Trump’s 2025 administration represents the culmination of decades of Christian nationalist organizing. Project 2025, largely authored by Russell Vought’s Center for Renewing America, is a blueprint for Christian theocracy. The document explicitly seeks to “infuse Christian nationalist ideas” throughout the federal government, creating what Vought calls “shadow agencies” to implement theocratic policy.

Christian prayer rally with participants raising hands, some holding Israeli flags, illustrating evangelical support linked to Israel
Paula White’s Faith Office represents the institutionalization of theocracy at the highest levels. Her prosperity gospel theology teaches that wealth and power are signs of divine favor, justifying the administration’s service to billionaire interests while claiming divine mandate. Her role as “spiritual advisor” gives her unprecedented influence over foreign policy decisions, including those that could trigger global conflict.
Pete Hegseth’s control of the Defense Department is perhaps most terrifying. His membership in the Communion of Reformed Evangelical Churches (CREC) connects him to Doug Wilson, a pastor who openly advocates for Christian theocracy and the criminalization of homosexuality. Hegseth has promoted videos featuring pastors who claim women shouldn’t vote and should “yield” to their husbands.
The Apocalyptic Timeline

The Dome of the Rock and an ancient Jewish temple stand side by side on the Temple Mount, representing religious significance and prophecy in Jerusalem
The dispensationalist timeline driving these extremists is chillingly specific. They believe current Middle East conflicts are fulfilling Ezekiel’s prophecies about Gog and Magog. Recent bombing campaigns against Iran are justified not as defensive measures, but as steps toward the prophesied final battle. These theological beliefs have “direct, dangerous, and deadly consequences” as they shape military policy.
The Third Temple obsession reveals the movement’s ultimate goals. Christian Zionists fund archaeological digs and political movements aimed at destroying Islamic holy sites. They believe the temple’s reconstruction will trigger the return of Christ and the destruction of all non-Christians. This isn’t metaphorical – these people are planning genocide on a biblical scale.
Māori Values and Global Resistance
From a Māori perspective, this Christian nationalist movement represents the same colonial violence that devastated our people. Just as missionaries like Samuel Marsden brought Christianity to justify land theft and cultural destruction, today’s Christian fascists use religious language to mask imperial ambitions. Te Ua Haumēne’s Hauhau movement was a response to exactly this kind of colonial-missionary alliance, showing how indigenous resistance has always recognized the connection between religious extremism and political oppression.
The principle of kaitiakitanga – guardianship for future generations – demands we expose these connections. When American Christian fascists actively work to trigger global war, they threaten not just their own people but all life on Earth. Their theology literally requires the destruction of the natural world as a prerequisite for their version of salvation.
Hidden Connections and Financial Networks
The money trail reveals the true scope of this conspiracy. Dark money from sources like the Koch brothers and DeVos family funds both Project 2025 and Christian Zionist organizations. Christians United for Israel (CUFI) claims over 10 million members and wields more influence than traditional pro-Israel lobbies. The Campus Maccabees program receives “multi-million dollar” funding from Christian Zionist groups to suppress Palestinian solidarity on university campuses.
The Heritage Foundation, which produced Project 2025, coordinates with 52 conservative organizations including Moms for Liberty and the Family Research Council. This network represents a “comprehensive plan to reshape America” according to Christian nationalist principles. The coordination between these groups reveals a decades-long strategy to capture American institutions and redirect them toward apocalyptic ends.
Global Implications for Humanity
The convergence of American military power with apocalyptic theology represents an existential threat to global peace. When the world’s largest military is controlled by people who believe nuclear war will bring Jesus back, every international crisis becomes a potential trigger for global catastrophe. The administration’s “crackdown on liberal terrorism” and threats to media freedom show how domestic repression and international aggression are linked.
Indigenous communities worldwide understand this threat because we’ve experienced it before. Colonial Christianity has always been the ideological weapon of empire, from the Doctrine of Discovery to today’s “clash of civilizations” rhetoric. The same theological framework that justified stealing Native American land now justifies bombing Middle Eastern children.
Whakatōhea: The Call to Action
The evidence is overwhelming: America’s Christian fascist government is actively working with Israeli extremists to trigger apocalyptic conflict they believe will bring about the end of days. Their theology requires the destruction of Islam’s holy sites, the conversion or elimination of all non-Christians, and the establishment of a global theocracy. This isn’t a conspiracy theory – it’s the publicly stated goal of people now controlling the world’s most powerful military.
As Māori, we know that colonial violence always begins with claims of divine mandate. Today’s Christian nationalists use the same playbook as yesterday’s missionaries: they claim God wants them to rule, and anyone who resists is evil. But we also know that resistance is possible. Just as Rātana built a movement that combined spiritual authority with political action, today’s resistance must expose these connections while building alternatives.
The world needs to understand that American foreign policy is now driven by people who literally want to end the world. Every dollar sent to Israel’s military, every bomb dropped on Gaza, every threat against Iran serves not American interests but the apocalyptic fantasies of Christian supremacists. Until we name this enemy clearly, we cannot defeat it.

The Māori Green Lantern Fighting Misinformation And Disinformation From The Far Right
For those who find value in exposing these truths, please consider supporting this work with a koha to HTDM: 03-1546-0415173-000. I understand these are tough economic times for whānau, so please only contribute if you have capacity and wish to do so. The fight against Christian fascism requires resources, but more importantly, it requires courage to speak truth to power.
Noho ora mai, e hoa mā. (Stay well, my friends.)
Ivor Jones
The Māori Green Lantern
Kaitiaki exposing the darkness