“The War Criminal Returns: Tony Blair’s Gaza Grift is Imperial Plunder 2.0” - 1 October 2025
Tony Blair's Gaza Grift is Imperial Plunder 2.0
Kia Ora Whānau
Let me be brutally clear from the start: Tony Blair is back in Gaza not as a peacemaker but as the chief colonial administrator for the latest chapter of Western imperial plunder. The same war criminal who lied Britain into Iraq, destroyed over one million lives, and spent two decades failing spectacularly as a “peace envoy” while pocketing millions from dictators and corporations, is now being handed control over the reconstruction of a territory that has been systematically destroyed by Western-backed genocide.

https://www.rnz.co.nz/news/world/574619/why-is-ex-british-pm-tony-blair-involved-in-trump-s-gaza-recovery-plan
This is not about peace. This is about profit, control, and the colonisation of what remains of Palestine. Blair’s appointment to Trump’s “Board of Peace” for Gaza reconstruction represents the most cynical example of disaster capitalism we’ve seen since the Iraq invasion - a deliberate strategy to use crisis and destruction as opportunities for corporate extraction and imperial control.

Tony Blair’s Continuous Middle East Interventions: From War Criminal to Colonial Administrator
Colonisation by Another Name
The heart of this issue is simple: Western powers have destroyed Gaza through 16 months of genocidal warfare, and now they want to control its reconstruction to ensure permanent Israeli dominance while enriching themselves in the process. Blair’s role is to be the acceptable face of this colonial administration - the “experienced statesman” who can sell ethnic cleansing as economic development.
Trump’s 20-point Gaza plan, which Blair helped craft, explicitly calls for the “voluntary” relocation of Gaza’s entire population during reconstruction, with financial incentives designed to ensure many never return. This is textbook ethnic cleansing dressed up as humanitarian assistance - the same playbook used by British colonisers throughout the Pacific, including right here in Aotearoa when they systematically dispossessed Māori of their whenua.

The War Profiteer: Blair amid the destruction his policies enabled
The proposed Gaza International Transitional Authority (GITA) would operate exactly like colonial administrations throughout history - external control imposed without consent, local populations excluded from governance, and resources extracted for the benefit of foreign investors. Blair’s Tony Blair Institute has already been working on plans that envisage a “Trump Riviera” and “Elon Musk Smart Manufacturing Zone” built on Palestinian land, with Palestinians serving as cheap labour for projects they have no say in.
The Disaster Capitalism Playbook
What we’re witnessing is the systematic application of what economist Naomi Klein calls “disaster capitalism” - the exploitation of crisis to impose radical political and economic restructuring that benefits corporate elites while dispossessing local communities. Blair has been perfecting this playbook across the Middle East for over two decades.

The Disaster Capitalism Playbook: How Gaza’s Destruction Becomes Profit Opportunity
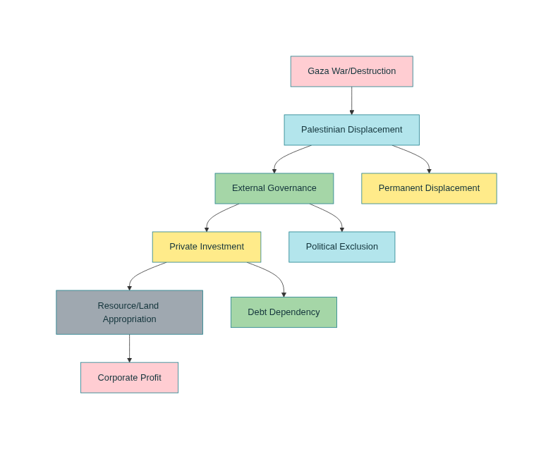
The model is simple but devastating: first, create or enable a crisis that destroys existing political and economic structures. Second, impose external control during the “emergency” period. Third, use that control to privatise resources, exclude local populations from decision-making, and create permanent dependencies that benefit foreign investors. Finally, entrench these arrangements through debt and legal frameworks that make them irreversible.
Iraq provided the template. After Blair helped Bush destroy the country’s infrastructure and institutions through their illegal invasion, they imposed Paul Bremer’s Coalition Provisional Authority, which systematically privatised Iraq’s economy and opened it to foreign exploitation. The result was not reconstruction but extraction - billions of dollars flowing to Western corporations while Iraqis were left with destroyed services, sectarian violence, and debt dependency.
Gaza represents the perfection of this model. After systematically destroying the territory’s infrastructure, housing, hospitals, schools, and water systems through 16 months of bombardment, Western powers now propose to control the reconstruction process through an international authority that excludes Palestinians from governance while promising to transform Gaza into a “trading hub” and “Riviera of the Middle East.”

Disaster Capitalism in Action: Profiting from destruction
Blair’s Blood-Soaked Resume
The question every New Zealander should be asking is: why is a proven war criminal being put in charge of anything, let alone the future of two million people? Blair’s Middle East record is one of catastrophic failure punctuated by personal enrichment at every turn.

Blair’s Middle East Legacy: Death, Failure and Personal Enrichment
The Chilcot Inquiry definitively established that Blair took Britain to war in Iraq based on deliberately exaggerated intelligence, without exhausting peaceful alternatives, and without adequate planning for the aftermath. The invasion and occupation Blair championed led to the deaths of over one million Iraqis and created the conditions for the rise of ISIS.
But rather than face accountability, Blair has spent the last two decades monetising his connections and expertise in Middle Eastern destruction. As Middle East Peace Envoy from 2007-2015, he achieved precisely nothing in terms of peace while building extensive business relationships with dictators and corporations. His tenure coincided with Operation Cast Lead and Operation Protective Edge - Israeli assaults on Gaza that killed over 3,500 Palestinians.
Throughout this period, Blair was building his personal fortune through his advisory work with JP Morgan and his Tony Blair Institute, which receives funding from governments and corporations with direct interests in Middle Eastern resources and reconstruction contracts. His institute has been directly involved in planning Gaza reconstruction projects that prioritise corporate profit over Palestinian rights.
The Christian Zionist Connection
What makes Blair’s involvement even more sinister is his role in legitimising Christian Zionist theology that sees Palestinian dispossession as divinely ordained. Blair, who converted to Catholicism after leaving office, has consistently framed his Middle Eastern interventions in quasi-religious terms, speaking of “moral” obligations and “civilising” missions that echo the worst colonial rhetoric.

The Imperial Boardroom: Where Middle East interventions are planned
His close relationship with pro-Israel lobby groups like Labour Friends of Israel dates back decades, and his post-political career has been funded largely by donors with strong connections to Israeli settlement projects. Michael Levy, Blair’s chief fundraiser and Middle East envoy, was a board member of the Jewish Agency and active in various Zionist organisations that directly support illegal settlement construction.
This is not coincidence. Blair’s Gaza role represents the convergence of Christian Zionist theology, neoliberal capitalism, and imperial geopolitics - a toxic combination that sees Palestinian land as available for seizure and Palestinian lives as expendable in service of a “greater good” defined entirely by Western and Israeli interests.
The Māori Parallel: Land Theft by Any Other Name
For Māori, Blair’s Gaza project should trigger immediate recognition. The tactics being deployed - external control imposed without consent, “legal” frameworks designed to legitimise theft, promises of “development” that benefit outsiders while dispossessing indigenous peoples - are identical to those used by British colonisers throughout the Pacific.
The proposed “voluntary” relocation of Palestinians from Gaza to “safe communities” a “little bit away” echoes directly the Crown’s removal of Māori from fertile lands to marginal reserves. The promise to transform Gaza into a “trading hub” and “Riviera” for international investors while Palestinians serve as cheap labour mirrors the colonial economy imposed on Māori - dispossessed of our resources but permitted to participate as workers in industries built on our stolen whenua.
Just as Governor George Grey imposed “amalgamation” policies designed to turn Māori into “brown Britons”, Blair’s Gaza project proposes to “modernise” Palestinian society by removing its political independence and integrating it into Israeli-controlled economic structures. The King Country aukati established by Tāwhiao to resist colonial intrusion finds its parallel in Hamas’s resistance to Israeli occupation - both dismissed by colonisers as “terrorism” and “obstacles to development.”
Exposing the Network: Corporate Capture of Reconstruction
The Gaza reconstruction project reveals the sophisticated networks through which modern imperial plunder operates. Blair’s Tony Blair Institute receives funding from governments and corporations that will directly benefit from Gaza contracts. JP Morgan, which pays Blair approximately $4 million annually as a senior advisor, has extensive investments in Israeli technology companies and settlement-supporting enterprises.
The proposed reconstruction plans specifically envision privatised infrastructure, foreign-controlled ports and airports, and “special economic zones” that exempt international investors from local laws. These arrangements, tested in Iraq and Libya, ensure that reconstruction funds flow primarily to foreign contractors while creating permanent dependencies that prevent genuine self-determination.
Blair’s role is to provide legitimacy for this corporate capture by positioning it as “peace-building” and “state-building.” His experience as Prime Minister and Middle East envoy gives him credibility with international donors and media outlets that would otherwise question such transparent profiteering from human suffering.
Resistance and Alternative Visions
The good news is that Palestinians are not passive victims of this imperial project. Gaza Municipality has already begun its own reconstruction efforts, working with Architects for Gaza to rebuild communities on the exact sites destroyed by Israeli bombardment. These efforts prioritise Palestinian self-determination, local control, and the right of Palestinians to remain on their land.
Arab nations have proposed their own $53 billion reconstruction plan that explicitly rejects displacement and maintains Palestinian sovereignty. Unlike Blair’s plan, the Arab proposal centers Palestinian political rights and rejects the transformation of Gaza into a Western-controlled economic zone.
The Call for Accountability
Blair’s appointment to control Gaza reconstruction represents a fundamental test of international law and human decency. Multiple war crimes tribunals have found Blair guilty of crimes against peace, yet he continues to profit from the destruction he helped enable. Legal challenges in Britain have been blocked on technicalities, but the International Criminal Court has clear jurisdiction over situations like Gaza.
New Zealand has obligations under international law to oppose the appointment of accused war criminals to positions of authority over occupied territories. Our government’s silence on Blair’s role represents complicity in both his crimes and the ongoing colonisation of Palestine.
He Tangata, He Whenua

The Māori Green Lantern Fighting Misinformation And Disinformation From The Far Right
As Māori, we understand that whenua is not just property to be traded and developed for profit. Land is the foundation of identity, culture, and political independence. The systematic destruction of Gaza followed by its reconstruction under foreign control represents the same colonial logic that sought to destroy Māori connection to our whenua and replace it with European economic relationships.
Blair’s Gaza project is imperialism with a humanitarian face - the same “civilising mission” rhetoric used to justify every colonial atrocity from the Pacific to the Middle East. The “Board of Peace” he chairs will preside over the systematic exclusion of Palestinians from their own reconstruction while enriching the same corporate networks that profited from Iraq’s destruction.
The resistance to this project must be total. Blair should be facing war crimes prosecution, not administering the future of two million people. His appointment represents everything that is wrong with a global system that rewards mass murderers with wealth and influence while their victims are denied justice and self-determination.
For readers who find value in exposing these colonial networks and holding war criminals accountable, please consider a koha to support independent media that speaks truth to power: HTDM: 03-1546-0415173-000. The MGL understands these tough economic times for whānau, so please only contribute if you have capacity and wish to do so.
Kia kaha, kia māia, kia manawanui. The struggle for justice continues.
Nā Ivor Jones, The Māori Green Lantern
Kaitiaki of Truth, Te Arawa/Ngāti Pikiao